【通用名称】注射用盐酸依拉环素
化学名称:[(4S,4aS,5aR,12aS)-4-(二甲基氨基)-7-氟代-3,10,12,12a-四羟基-1,11-二氧-9-[2-(吡咯烷-1-基)乙酰胺基]-1,4,4a,5,5a,6,11,12a-八氢并四苯-2-甲酰胺]二盐酸盐
分子量:631.48
辅料:甘露醇、氢氧化钠、盐酸。
【适应症】复杂性腹腔感染(cIAI):
本品适用于治疗由下列敏感菌株引起的复杂性腹腔感染(cIAI)成人患者:大肠埃希菌、肺炎克雷伯菌、弗劳地枸橼酸杆菌、阴沟肠杆菌、产酸克雷伯菌、粪肠球菌、屎肠球菌、金黄色葡萄球菌、咽峡炎链球菌群、产气荚膜梭菌、拟杆菌属和狄氏副拟杆菌(见【药理毒理】和【临床试验】)。
为了减少耐药细菌的出现并维持本品及其他抗菌药物的有效性,本品仅适用于治疗已确诊或高度怀疑由敏感细菌所致的感染。如可获得细菌培养和药物敏感性结果,应当考虑据此选择或调整抗菌治疗。在缺乏此类数据的情况下,当地的流行病学资料和药物敏感性状况可能有助于经验性治疗的选择。
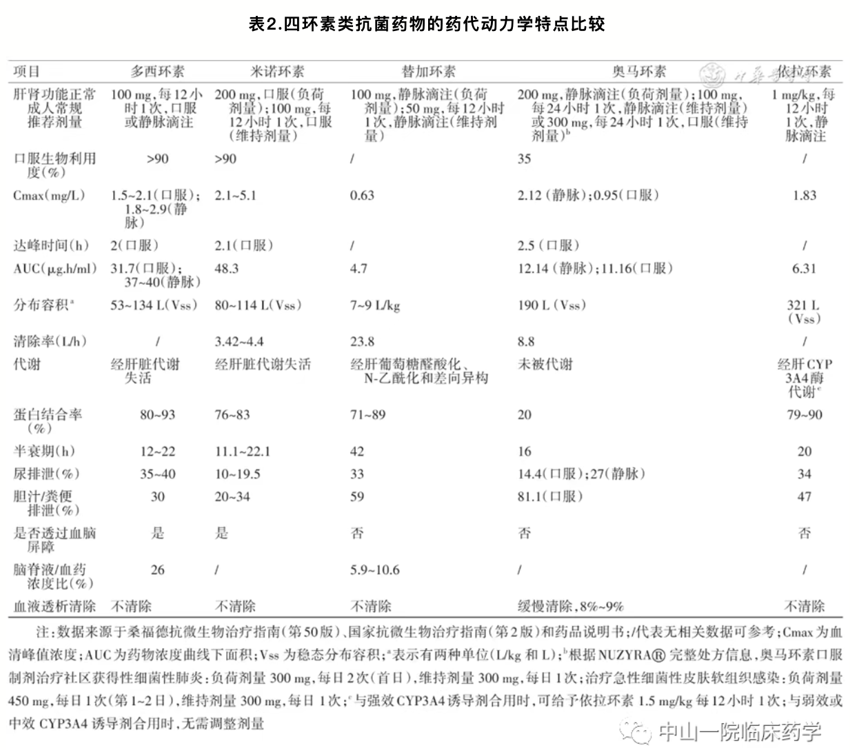
【规格】50mg
【用法用量】剂量
本品推荐的给药方案为 1 mg/kg,每 12 小时一次。本品静脉输注持续时间约60 分钟。
本品用于治疗复杂性腹腔感染时推荐的疗程为 4-14 天。应根据感染严重程度和部位以及患者临床应答情况选择疗程。
特殊人群
肝功能损伤患者
对于患有重度肝损伤(Child Pugh C 级)的患者,在第 1 天给予本品 1 mg/kg每 12 小时一次,然后从第 2 天开始给予本品 1 mg/kg 每 24 小时一次,总疗程为4-14 天。轻度至中度肝损伤(Child Pugh A 级和 Child Pugh B 级)患者无需调整剂量(见【药代动力学】)。
肾功能损伤患者
肾损伤患者无需调整剂量(见【药代动力学】)。
与强效细胞色素 P450 同工酶(CYP)3A 诱导剂合用的患者
与强效 CYP3A 诱导剂合用时,给予本品 1.5 mg/kg 每 12 小时一次,总疗程为 4-14 天。与弱效或中效 CYP3A 诱导剂合用时,无需调整剂量(见【药物相互作用】和【药代动力学】)
最常见的不良反应

本品的其他不良反应
在 III 期临床试验中,接受本品治疗的患者报告了以下发生率低于 1%的不良反应:
心脏疾病:心悸
胃肠系统:急性胰腺炎、胰腺坏死(如怀疑出现胰腺炎,应停用本品。)
全身性疾病及给药部位各种反应:胸痛
免疫系统疾病:超敏反应
实验室检查:淀粉酶升高、脂肪酶升高、丙氨酸氨基转移酶升高、活化部分凝血活酶时间延长、肾脏肌酐清除率降低、γ-谷氨酰转移酶升高、白细胞计数降低、中性粒细胞减少症
代谢及营养类疾病:低钙血症
神经系统疾病:头晕、味觉障碍
精神病类:焦虑、失眠、抑郁
呼吸系统、胸及纵隔:胸腔积液、呼吸困难
皮肤及皮下组织类疾病:皮疹、多汗症


依拉环素通过结构改造使其抗菌作用得到全面优化。抗菌谱广,且能有效对抗多种四环素类特异性的耐药机制。但和其它四环素类药物一样,在血液和尿液中的浓度较低,一般不推荐作为血流感染和尿路感染的首选治疗。目前已有多项临床研究证实其疗效和安全性,也被国内外权威指南推荐,作为CRE感染的替代治疗。但需要注意的是,依拉环素目前仅被CFDA和FDA批准用于敏感菌株引起的复杂性腹腔感染成人患者,临床使用时需注意严格把握临床指征。
原创文章(本站视频密码:66668888),作者:xujunzju,如若转载,请注明出处:https://zyicu.cn/?p=21554
微信扫一扫
支付宝扫一扫